2023年度会计中级资格考试安徽考区报名常见问题解答
1.会计中级资格考试报名相关文件哪里有?
各市财政局官网发布本地区会计中级资格考试报名相关通知;
《安徽省会计专业技术资格考试领导小组办公室关于2023年度全省会计专业技术资格考试考务日程安排及有关事项的通知》(皖财会考〔2022〕7号),网址:http://czt.ah.gov.cn/zdzt/hjgl/tzgg/147332351.html。
2.会计中级资格考试报名相关网址是什么?
信息采集或变更网址(安徽省会计管理服务平台):http://39.145.0.238:8801/web/#/home;
考试报名网址(全国会计资格评价网):http://kzp.mof.gov.cn。
3.会计中级资格考试报名需要信息采集吗?
我省会计中级资格考试实行“资格前审”,即在报名时对资格条件进行审核,中级考试成绩合格后不再进行资格审核,直接发放证书。
因此,我省会计中级资格考试报名需要信息采集,已经采集的考生如信息有变化需要信息变更,务必于信息采集或信息变更截止时间前完成。
4.会计中级资格考试考试信息采集(变更)、报名缴费时间节点是什么?
|
中 级 |
信息采集起止时间 (含采集审核未通过) |
2023年5月1日至 2023年7月6日24:00 |
|
信息变更起止时间 |
2023年5月1日至 2023年7月10日9:00 |
|
|
报名起止时间 |
2023年6月20日至 2023年7月10日12:00 |
|
|
缴费起止时间 |
2023年6月20日至 2023年7月10日18:00 |
|
|
信息审核截止时间 |
2023年7月10日10:00 |
|
|
特别提醒:“含采集审核未通过”是指信息采集审核不通过,再次提交信息采集材料的,仍然属于信息采集。 未在规定时间内完成信息采集、信息变更和报名缴费而导致不能报名等后果由考生本人负责。 因报名期间信息采集或变更量大,为避免集中报名和审核拥挤,建议尽量提前完成信息采集或变更。 |
||
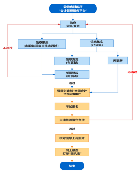
5.会计中级资格考试报名的流程是什么?

6.安徽省会计管理服务平台(信息采集、变更)登录密码忘记,如何处理?
我省会计管理服务平台登录已接入安徽政务服务网统一认证中心,修改账号登录密码和绑定手机号需要在安徽政务服务网(网址:https://sso.ahzwfw.gov.cn/login)或“皖事通” APP上操作,若有异常,请致电12345咨询政务网登录相关问题。
7.从事会计工作年限怎样计算和填报?
根据《关于会计专业技术资格考试报名条件中学历与会计工作年限问题的通知》规定,报名条件中有关会计工作年限的要求,是指报考人员取得规定学历前后从事会计工作时间的总和,其截止日期为2023年12月31日。在校生利用业余时间勤工助学不视为正式从事会计工作,相应时间不计入会计工作年限。
信息采集或变更时,考生提供的从事会计工作证明需要到当月,但是信息采集系统上填报的从事会计工作年限可以按照截止到当年度12月31日满年数填写。如:累计月份到今年3月份,不满4年,到今年12月份满4年,信息采集时可以填写4年。
8.报名地点可有明确要求?
按属地化原则,符合报名条件的在职在岗人员在其工作单位所在地报名;符合报名条件的在校学生,在其学籍所在地报名;符合报名条件的其他人员,在其户籍所在地或居住地报名。
符合报名条件的香港、澳门和台湾居民,按照就近方便原则在内地报名。有工作单位的,在其工作单位所在地报名;为在校学生的,在其学籍所在地报名。
所有报名参加考试人员,均在其报名所在地参加考试。
9.第二学士学位、国外学历如何认定?
《高等学校培养第二学士学位生的试行办法》第二条规定:“根据《中华人民共和国学位条例暂行实施办法》中所规定的十个学科门类(即:哲学、经济学、法学、教育学、文学、历史学、理学、工学、农学、医学),一般地凡是已修完一个学科门类中的某个本科专业课程,已准予毕业并获得学士学位,再攻读另一个学科门类中的某个本科专业,完成教学计划规定的各项要求,成绩合格,准予毕业的,可授予第二学士学位”。
持国外学历证书的考生,须上传教育部留学服务中心出具的《国外学位学历证书》。
10.具备博士学位或者通过全国统一考试,取得经济、统计、审计专业技术中级资格没有从事会计工作,但系统提示需要上传会计工作年限证明,如何处理?
开始从事会计工作时间、从事会计工作年限、从事会计工作年限证明,是关联的三个字段,一般均为非必填,若未从事会计工作或者无法提供证明的,可不填。若填写了其中一项,则三项都要填写。
若本人未从事过会计工作,则三项不能有数字,如从事会计工作年限显示为0的,请删除。
11.信息采集如何填写聘任会计职务和聘任时间?
填写聘任专业技术职务、聘任时间的人员,必须具有会计专业技术资格证书。若有,请在“会计人才信息”中进行补充;若无,请勿填写聘任会计职务和聘任时间。
12.提交的信息采集什么时候能审核通过?
因报名期间信息采集或变更量大,财政部门会计管理机构按照考生提交的先后顺序加快审核进度,请大家耐心等待。为避免集中报名和审核拥挤,建议尽量提前完成信息采集或变更。
13.网上报名须注意哪些事项?
考生应认真填写采集信息和报名信息,并对信息的准确性和材料的真实性负责。因资料上传错误、信息填报差错、提供虚假材料等,造成不能报名或发证等后果由考生本人负责。
考生慎重报考,缴费一旦成功后,不能修改原报名信息,不能退费。
报考人员应按规定的报名流程进行报名,完成缴费后,应重新登录系统,查询并确认自己的报名状态。
14.会计中级资格考试报名咨询方式有哪些?
省会计管理平台(http://39.145.0.238:8801/web/#/home):
合肥 电话:0551-12345
淮北 电话:0561-3053885、3023938
亳州 电话:0558-5110608、5119275
宿州 电话:0557-3905760
蚌埠 电话:0552-2076967、2072957
阜阳 电话:0558-2278998
淮南 电话:0554-6667431、6660893
滁州 电话:0550-3216510、3216511
六安 电话:0564-3378215
马鞍山 电话:0555-8880565
芜湖 电话:0553-3122122 、3122143
宣城 电话:0563-3012870
铜陵 电话:0562-5858190、2629110
池州 电话:0566-2023991
安庆 电话:0556-5288972
黄山 电话:0559-2330635、2355302
缴费咨询电话:17305603214、18110926720
技术支持电话:0551-68150344
2023年6月15日
皖公网安备 34060002010020号
